Упр.192 ГДЗ Никольский Потапов 9 класс (Алгебра)

Решение #1

Изображение 192. Как вычисляют среднюю скорость движения тела vср за промежуток времени от t до t + h, если известен закон прямолинейного движения тела...

Решение #2

Изображение 192. Как вычисляют среднюю скорость движения тела vср за промежуток времени от t до t + h, если известен закон прямолинейного движения тела...

Рассмотрим вариант решения задания из учебника Никольский, Потапов 9 класс, Просвещение:
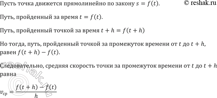
192. Как вычисляют среднюю скорость движения тела vср за промежуток времени от t до t + h, если известен закон прямолинейного движения тела s(t)?
*Цитирирование задания со ссылкой на учебник производится исключительно в учебных целях для лучшего понимания разбора решения задания.
*размещая тексты в комментариях ниже, вы автоматически соглашаетесь с пользовательским соглашением