Упр.326 ГДЗ Муравин 7 класс (Алгебра)
Решение #1

Рассмотрим вариант решения задания из учебника Муравин, Муравина 7 класс, Дрофа:
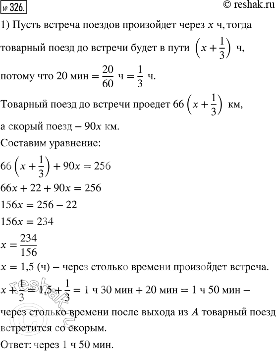
326. 1) Из пункта А в пункт В со скоростью 66 км/ч отправился товарный поезд, а спустя 20 мин через В в направлении А прошёл скорый поезд со скоростью 90 км/ч. Через сколько времени после выхода из А товарный поезд встретится со скорым, если расстояние между станциями А и В равно 256 км?
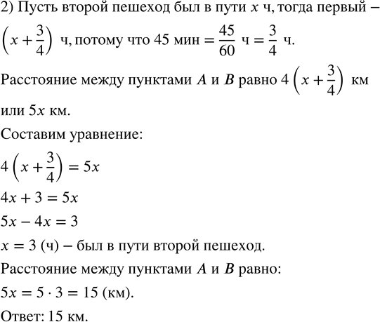
2) Из пункта А в пункт В со скоростью 4 км/ч вышел пешеход. Через 45 мин навстречу ему из В со скоростью 5 км/ч вышел другой пешеход. В пункты А и В пешеходы прибыли одновременно. Найдите расстояние между пунктами A и В.
*размещая тексты в комментариях ниже, вы автоматически соглашаетесь с пользовательским соглашением